Originate transforms character creation in Foundry VTT from a basic spreadsheet into a visual, cinematic experience. Built specifically for Foundry VTT V13 and the DND5E system, it uses a step-by-step wizard that feels like a modern video game.
Key Features
Cinematic Experience
Immersion starts before the first dice roll. Originate offers a high-fidelity interface that focuses on visual clarity and atmosphere, ensuring players feel like they are stepping into your world rather than filling out a tax form.
Native DND5E Integration
Built on the DND5E 5.2+ Advancement system, Originate works straight out of the box. It pulls data directly from your Compendium packs. As long as your classes, races, and backgrounds use standard Advancements, they will work automatically without any complicated setup.
Visual Enhancements
You can assign custom images or background videos to any Class, Subclass, Race, and Background. If you use the official dnd-players-handbook module, Originate will automatically map the high-quality official artwork for you.
Beginner Friendly
By following the exact flow of the Player's Handbook, Originate makes building a character incredibly intuitive. It is perfect for new players who might otherwise feel overwhelmed by raw data and text walls.
Full Level-Up & Multiclassing Support
Originate handles the entire adventuring career. We are excited to announce that full Multiclassing is now supported. Whether a character is taking their first level in a new class or pushing their main class to level 20, the cinematic interface handles all stat increases and feature advancements.
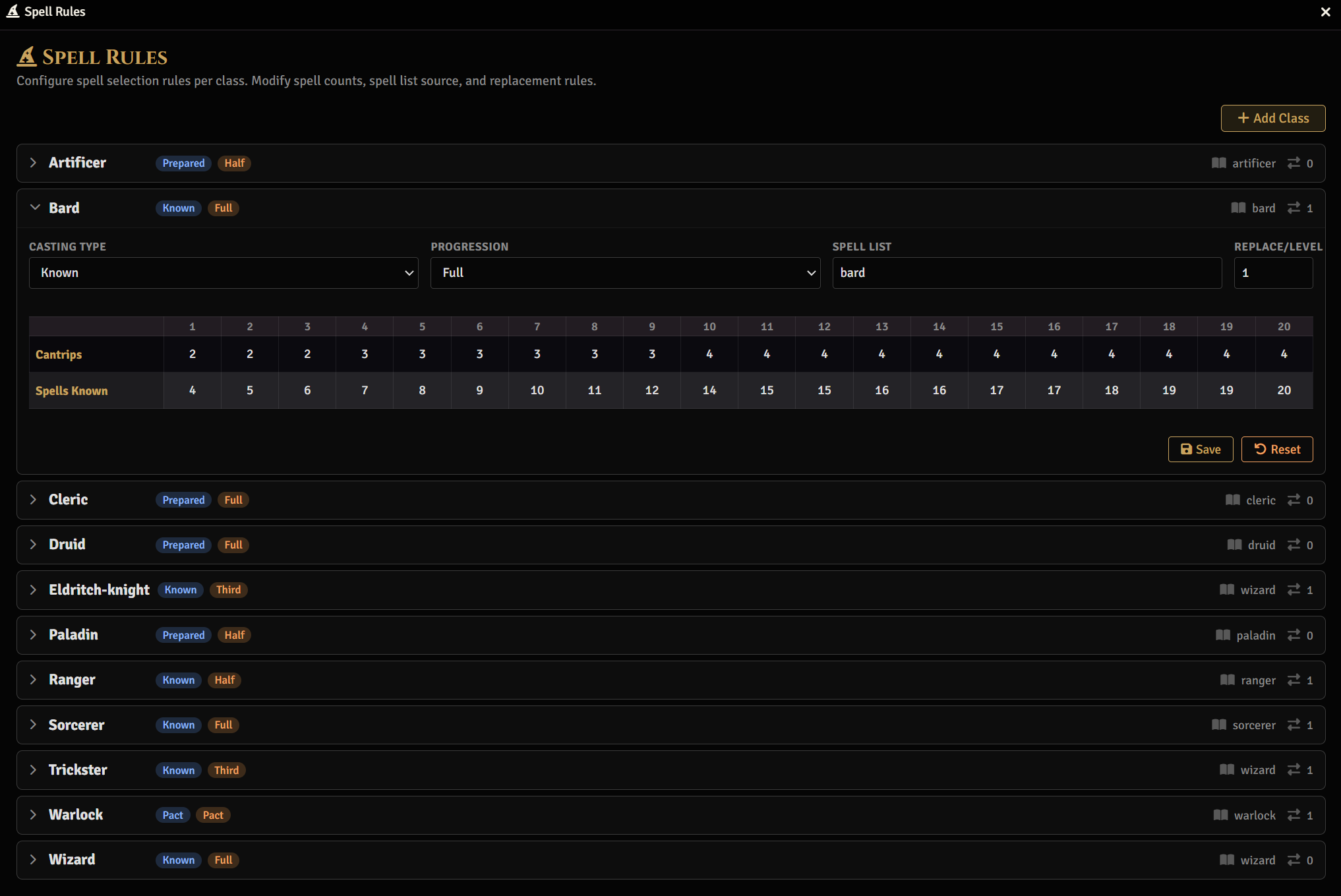
Complete Spell & Equipment System
We have rolled out a fully perfected spellcasting setup. Players can browse, filter, and select their spells using an intuitive, card-based visual gallery. For gear, players can easily pick starting equipment or manage inventory updates during level-ups. Everything integrates directly with your existing DND5E compendiums.
Credits & Attribution
-
The Kinemancer The stunning animated background assets featured in the preview images/videos are created by The Kinemancer.
Kin is an incredible animated art master. You can purchase his amazing work here: https://www.thekinemancer.com/
-
SRD Content: Class icons and text shown in demonstrations are from the DND5E SRD, under the MIT License.
-
Disclaimer: The art assets in promotional materials are for demonstration only. The module does not distribute these proprietary assets.



FAQ
Frequently Asked Questions
Q: Is the setup complicated? A: Not at all. You just select your preferred Compendium packs in the module settings. Make sure to do this first, or the interface will be blank since it needs a data source.
Q: What versions are required? A: Originate is built for Foundry VTT V13 and requires the DND5E system version 5.2.2 or newer.
Q: Do I need to configure all the items manually? A: No. Simply point the module to the Compendium Packs you want to use, and Originate handles the rest.
Q: Do I have to use the default PHB artwork? A: No, the visuals are entirely customizable. You can set individual art for anything. However, having the dnd-players-handbook module installed will give you an instant, automatic art setup.
Q: Does it support Homebrew content? A: Yes. If your homebrew items use the standard DND5E Advancement system, Originate will read and display them correctly.
Q: Where can I report bugs? A: Please report any issues on our Discord server's issue tracker. Thank you for your support!